Setting tasks for an orchestration, or creating nested orchestrations is fairly easy and allows you to manage repetitive work in your project. The difficult part is how to use these tools to organize your project.
The design decision depends on many factors – what the purpose of the project is, how big the data is, how often it updates, and how complicated dependencies between operations are. The approaches described below are some of the typical ways how projects can be organized. There are no restrictions in the platform limiting how you do stuff. We highly recommend that you consult the design decisions with your Maintainer as they may be able to provide valuable experience.
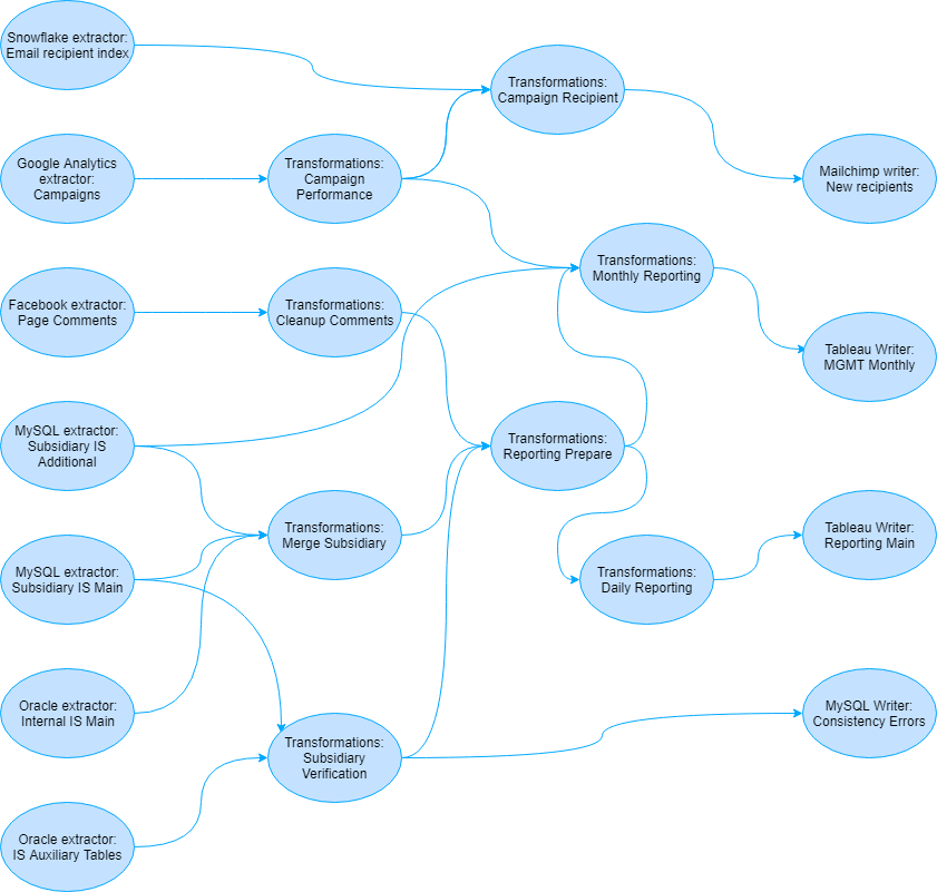
The approach we showed in the introduction can be described as data pipelines and characterized as result driven. Once again let’s assume we have the following configurations in a project:
Campaigns configuration,Email recipient index configuration,Campaign Performance and Campaign Recipient, andNew recipients configuration.Let the dependencies between the configurations be the following:

This should actually be read from the very end. Our ultimate goal is to update a recipient list using the Mailchimp connector.
To get to that goal we need to prepare the list in a required format using the Campaign Recipient transformation.
This requires Email recipient index and evaluated campaign performance. Because computing the campaign performance is
non-trivial, it is separated into the Campaign Performance transformation. That transformation requires the source Campaigns from
the Google Analytics data source connector.
This means that each orchestration corresponds to a single data destination. The schedule of the orchestration is determined by the desired frequency of the destination updates. This is a pretty straightforward approach, which should be easy to grasp by project newcomers. It is suitable when there is a limited number of data destinations and the destinations require a (mostly) divisional set of operations. Taking the above example — if we add to that project a Facebook data source connector and some transformations determining the sentiment of the comments and rating products by that sentiment — that would be an entirely independent data pipeline.
On the other hand, if the pipelines share a configuration, that may cause unnecessary queuing of jobs (multiple jobs of the same configuration are serialized). In case of data source connectors, this may also cause unnecessary extractions when data didn’t change because a second pipeline is not aware that the source data was already extracted. This can pose a problem especially if the extractions take very long to run. Consider what would happen if the following were the actual project schema:

Pros:
Cons:
Another approach is to build the project orchestrations around the concept of ETL. This means: first extract from every used data source, then clean up the data and convert it into destination shape using transformations and lastly — load the data into destination systems using data destination connectors.
The design can then proceed in the following path. Configure the data sources and determine what is the wanted/possible update frequency. Create one (giant) orchestration which has all data source connectors in the data source phase, all transformations in the transformation phase and all data destination connectors in the data destination phase. The transformation phase may need to be split up to multiple phases if there are some dependent transformations, or you can use nested orchestrations to handle these. The schedule of the orchestration is determined by the lowest data-source update frequency.
Considering once again the more complex project schema:

There are a couple of DB source connectors from some information systems. Let’s imagine that the Subsidiary IS Additional configuration exports
large data from a MySQL server which has really poor performance. To avoid affecting other systems, the extraction is allowed to run only
once a day at 2am. By putting everything into one (giant) orchestration, we’re effectively limited to run this orchestration once a day at 2am.
When all the extractions are finished, the transformations will run, and when they are finished, the processed data will be sent to their
destinations. All this is finished before the work shift starts, so that everyone is greeted with fresh data in the morning. In many situations
this is a perfect solution, but it can be improved.
There is a Subsidiary Verification transformation which checks for consistency errors between two otherwise disconnected information
systems (Main IS and Subsidiary IS). Let’s say that this produces some tables in the Subsidiary IS with errors which have
to be corrected manually. If this table is loaded once a day, the inconsistencies are fixed in the next day load. So you would be stuck with
incorrect data for a whole day.

The above can be solved by turning the highlighted sequence of configurations into a data pipeline (see above). This means creating a second orchestration with the highlighted operations. This orchestration can be run (e.g., every hour) so that the consistency errors are reported reasonably quickly. This is probably okay as long as this is the only such case. When there are more hidden pipelines like this one and more orchestrations overlapping each other, the Good Old ETL scheme slowly turns into a mess.
Pros:
Cons:
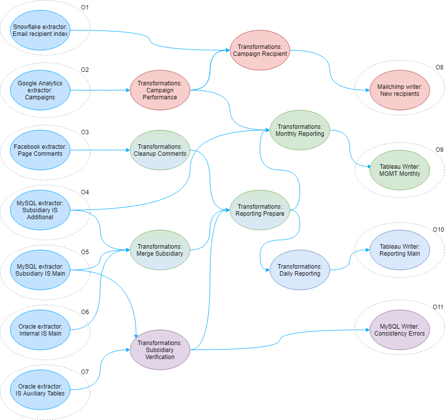
A third approach is Mirroring and it is in a way a mix of the previous two. It can be described as “Bring the most current data in Keboola, then do whatever you like”. That means you set up a separate orchestration for every single data source and schedule them to run as fast possible. Then you can assume that the data you have in Keboola is always current, and you can build pipelines on top of that. The core difference is that the pipelines no longer contain the extraction phase.
Taking the above example, you may find out that
Email recipient index takes about 3 seconds, so it can run at any schedule.Campaigns takes about 2-3 minutes, so it should probably run with a 5 minute schedule.Page Comments takes almost 30 minutes to finish, so a 30 minute schedule is the fastest it can run.Subsidiary IS Additional can only run once a day at 2am, otherwise it overloads the server.Subsidiary IS Main can run every hour for the same reason.Internal IS Main may run only every 2 hours because the IT department said so.IS Auxiliary Tables takes about 20 seconds, so it can run at any schedule.This way we will end up with 7 orchestrations for data source connectors and 4 more orchestrations for the remaining pipelines:

Note: The orchestrations O8 to O11 of course contain the entire colored pipeline, not just the data destination connector.
Now you can run the Consistency Errors configuration and its pipeline at any schedule, without affecting the rest of
the project or causing unnecessary loads. Obviously, it’s no good running it faster than hourly, because we can’t
get the source data faster. With this setup, you may now realize that it’s tempting to run the Reporting Main pipeline
faster than on a daily schedule.
If the nature of the data permits it (and your transformations can cope with it), it may be perfectly okay to see
everything updated every two hours (as that is the fastest the core Internal IS Main can go). Part of the data originating from
the Subsidiary IS Additional extraction will update only daily (perhaps as a table Daily Subsidiary Summary), everything else
will be ‘fresh’.
When talking about the extraction speed, it ultimately boils down to the amount of data needed to be transferred.
This is the reason why, in our example, the extraction from the MySQL server was split into Subsidiary IS Main
and Subsidiary IS Additional, and why the Oracle extraction was split into Internal IS Main and
IS Auxiliary Tables.
Pros:
Cons:
The Keboola platform has very few constraints on the execution of tasks. That means there is no one true way of doing things. Here we have outlined three possible logical approaches. Whether they are suitable for you or not is best determined by consulting your Maintainer or Partner. You may of course combine the approaches as well, or do things your own way.